|
註冊登錄
|
無障礙
|
關懷版
|
長者專版
國家稅務總局
|
上海市人民政府
|
一網通辦
寶山區
抖音
微網志
微信
高級檢索
搜索
本站熱詞:
分局首頁
資訊公開
工作動態
通知公告
寶山區
關懷版
搜索
本站熱詞:
高級檢索
導航
分局首頁
資訊公開
工作動態
通知公告
首頁
>
寶山區稅務局
>
資訊公開
>
政府採購
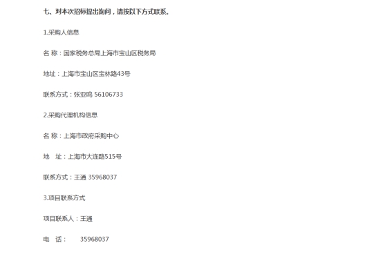
國家稅務總局上海市寶山區稅務局物業管理服務公開招標公告
發佈時間:
2025-11-28 17:40
字號: [
大
] [
中
] [
小
]
列印本頁
【顯示更多屬性】
索引號:SY7374788260202500090
主題分類:
名稱: 國家稅務總局上海市寶山區稅務局物業管理服務公開招標公告
【返回頂部】
【列印本頁】
【關閉本頁】