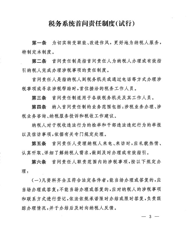
各省、自治區、直轄市和計劃單列市國家稅務局、地方稅務局:
為促進稅務系統進一步轉變職能、改進作風,按照“最大限度便利納稅人、最大限度規範稅務人”的工作要求和“便民辦稅春風行動”的統一部署,稅務總局決定在全國稅務系統全面推行首問責任制。現將《稅務系統首問責任制度(試行)》印發你們,請認真遵照執行。現就有關問題通知如下:
一、提高認識,加強領導。推行首問責任制是“便民辦稅春風行動”的重要內容,是提高稅務機關服務效率和納稅人辦稅效率,降低徵納成本,構建和諧徵納關係的重要措施,也是踐行“三嚴三實”,使“三個三”要求成為稅務工作人員思想自覺和行動自覺的有力抓手。各地要提高對推行首問責任制重要性和必要性的認識,切實加強組織領導,各級稅務機關“便民辦稅春風行動”領導小組要統籌負責推行工作,務求將首問責任制抓好、抓實。
二、細化措施,穩步推進。推行首問責任制涉及人員面廣,業務類型多,各地要結合本地實際情況,按照符合工作規律、提高服務效率、明確崗位職責、加強部門配合的原則,制定細化方案,形成立得住、行得通、管得好的首問責任推行、管理、考核和督促機制。要加強對稅務工作人員的培訓輔導,使其在掌握本崗位業務的基礎上熟悉了解相關涉稅業務辦理流程和部門職責分工,為推行首問責任制打好基礎。
三、狠抓落實,注重長效。要積極通過納稅人意見徵集、明察暗訪、績效考核等方式,加強對首問責任制落實情況的督促檢查,確保首問責任制落實到位,取得實效。要通過多種渠道對首問責任制進行廣泛宣傳,主動接受納稅人和社會公眾的監督,營造良好輿論氛圍,使首問責任成為稅務系統的一種工作常態、行為習慣和行業風尚。
國家稅務總局
2014年4月24日






搜索
搜索
導航
