|
註冊登錄
|
無障礙
|
關懷版
|
長者專版
國家稅務總局
|
上海市人民政府
|
一網通辦
抖音
微網志
微信
高級搜索
搜索
本站熱詞:
上海城市精神:
海納百川 追求卓越 開明睿智 大氣謙和
首頁
資訊公開
新聞動態
政策文件
納稅服務
互動交流
關懷版
搜索
本站熱詞:
高級搜索
導航
首頁
資訊公開
新聞動態
政策文件
納稅服務
互動交流
首頁
>
政策文件
>
圖解稅收
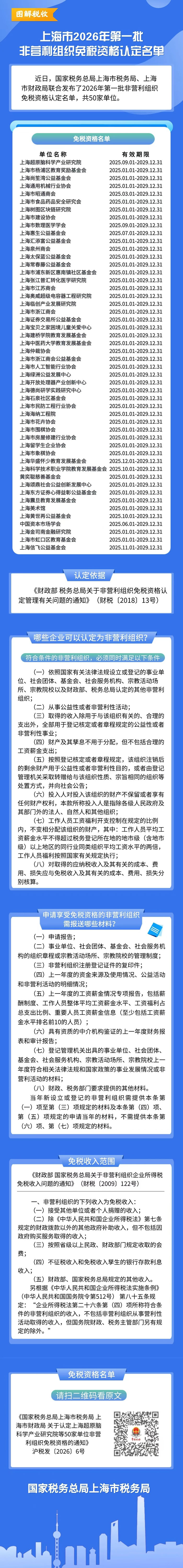
圖解稅收:上海市2026年第一批非營利組織免稅資格認定名單
發佈時間:
2026-03-18 10:36
字號:[
大
] [
中
] [
小
]
列印本頁
【顯示更多屬性】
索引號:SY00242785X0202601035
主題分類: 圖解稅收
名稱: 圖解稅收:上海市2026年第一批非營利組織免稅資格認定名單
【返回頂部】
【列印本頁】
【關閉本頁】