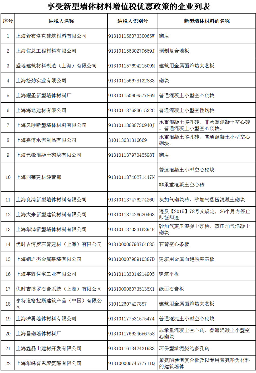
根据《关于新型墙体材料增值税政策的通知》(财税〔2015〕73号)和《关于印发<资源综合利用产品和劳务增值税优惠目录>的通知》(财税〔2015〕78号)的规定,现将本市2016年享受上述增值税即征即退政策的纳税人的相关信息公示。如有不同意见,可向上海市国家税务局(货物和劳务税处)反映。




根据《关于新型墙体材料增值税政策的通知》(财税〔2015〕73号)和《关于印发<资源综合利用产品和劳务增值税优惠目录>的通知》(财税〔2015〕78号)的规定,现将本市2016年享受上述增值税即征即退政策的纳税人的相关信息公示。如有不同意见,可向上海市国家税务局(货物和劳务税处)反映。



