|
注册登录
|
无障碍
|
关怀版
|
长者专版
国家税务总局
|
上海市人民政府
|
一网通办
抖音
微博
微信
高级搜索
搜索
本站热词:
上海城市精神:
海纳百川 追求卓越 开明睿智 大气谦和
首页
信息公开
新闻动态
政策文件
纳税服务
互动交流
关怀版
搜索
本站热词:
高级搜索
导航
首页
信息公开
新闻动态
政策文件
纳税服务
互动交流
首页
>
政策文件
>
图解税收
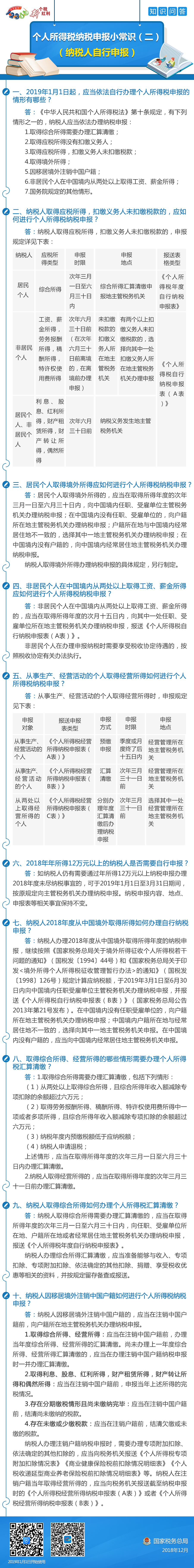
图解:知识问答——个人所得税纳税申报小常识(二)纳税人自行申报
发布时间:
2018-12-23 10:57
字号:[
大
] [
中
] [
小
]
打印本页
【返回顶部】
【打印本页】
【关闭本页】